CP 2│CATHODIC PROTECTION TECHNICIAN Theory Manual IMPORTANT NOTICE: Neither NACE International, its officers, direct...
C A T H O D I C P R O T E C T I O N 2Technician CP 2│CATHODIC PROTECTION TECHNICIAN Practical Manual IMP...
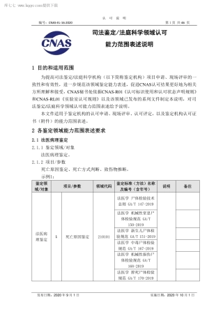
编号:CNCA-C22-01:2020强制性产品认证实施规则童车类产品2020-06-01 发布2020-07-01 实施国家认证认可监督管理委员会发布www.bzfxw.com...
编号:CNCA-C11-20:2020 强制性产品认证实施规则 汽车用制动器衬片 2020-05-29 发布 2020-06-01 实施 国家认证认可监督管理委员会...
A S/NZS 2201.5:2008 Australian/Ne w Z e aland Standard™ Int ruder alarm syst ems Part 5: Alarm t ransmission s...
AS/NZS 4257.6:1994(Reconfirmed)2020-08-28STANDARDS AUSTRALIA/STANDARDS NEW ZEALANDRECONFIR MATION OFAS/NZS 4257.6:1994Plast...
AS/NZS 3580.9.7:2009(Reconfirmed)2020-09-11??????????????????????????????????????????RECONFIRMATION OFAS/NZS 3580.9.7:2009Metho...
A S/NZS 4501.1:2008 CEN/TR 15321:2006 Australian/Ne w Z e aland Standard™ Occupat ional prot ect ive clot hing ...
???????????????????????????????????????????????? ????????? !?" ?!#?$%! &'(??? ? % #)#??*?+,-./0123,46767???????????????????...
??? ???????????????????????????????????????????????? ??????????????????? ??!"#?????? ??$???%?&'(????? ?)*+?,,??????!?(? +-./...
A S/NZS 3750.20:2008 Australian/Ne w Z e aland Standard™ Paint s for st eel st ruct ures Part 20: Ant icorros...
AS/NZS 4804:2001ccupat ional healt h and safet ymanagement syst ems—Ge ne ral guide line s on principle s , s...
AS/NZS2648.1:1995Australian/NewZealandStandardUndergroundmarkingtapePart1:Non-detectabletape?????????????????AS/NZS2648.1:1995This...
AS/NZS 2908.2:2000ISO 8336:1993Australian/New Zealand Standard™Cellulose-cement productsPart 2: Flat sheets[ISO title: ...
AS/NZS1664.2:1997Australian/NewZealandSt andard®A luminiumstructuresPart2:Allowablestressdesign?????????????????AS/NZS1664.2:19...
?????????????????????????????????????????? !" #"? $??# %& '?? !" #"?!()*( % !"+,-./01+2341./.0356/7589:;<=>=??8@ABCDEFGHH...
A S/NZS 2802:2000 (Incorporating Amendment No. 1) Australian/Ne w Z e aland Standard™ Elect ric cables—R eeling...
AS/ NZS CISPR 16.4.3:2012 CISPR 16-4-3, Ed. 2.1 (2007) Australian/New Zealand Standard™ Specification for radio di...
A S/NZS IEC/TR 61000.2.8:2009 IEC/TR 61000-2-8, Ed. 1.0 (2002) Australian/Ne w Z e aland Standard™ Elect romagnet...
AS/ NZS IEC 60999.1:2012 IEC 60999-1, Ed.2.0 (1999) Australian/New Zealand Standard™ Connecting devices—Electrical ...

